Index of /commands/content/operate/


../
kubernetes/                                        30-Jan-2026 19:00                   -
oss_and_stack/                                     30-Jan-2026 19:00                   -
rc/                                                30-Jan-2026 19:00                   -
redisinsight/                                      30-Jan-2026 19:00                   -
rs/                                                30-Jan-2026 19:00                   -
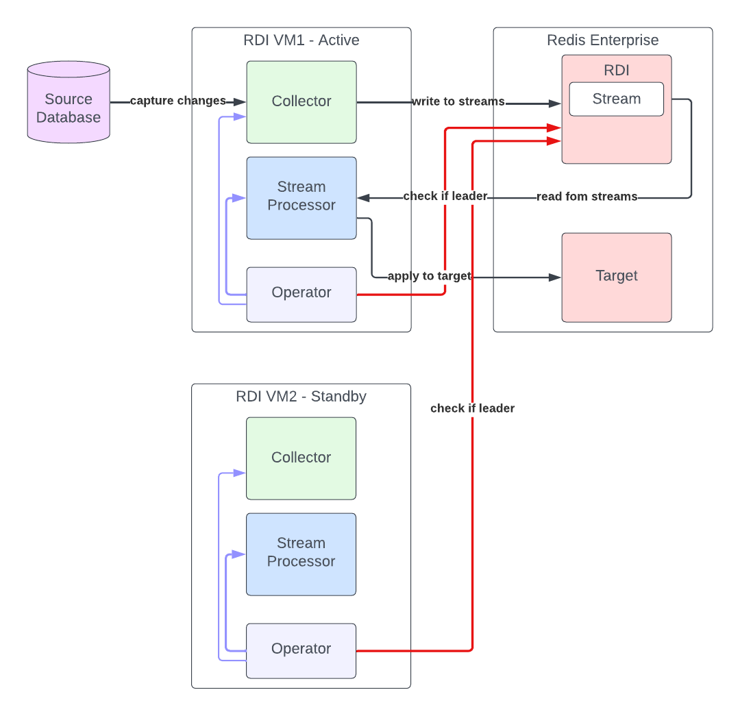
RDI - active-passive-vms.png                       30-Jan-2026 19:00               68046
_index.md                                          30-Jan-2026 19:00                9932
rdi.md                                             30-Jan-2026 19:00                 918